来源:优设AIGC

你有没有试过和一个朋友聊天,却总觉得他说的话跟你问的问题南辕北辙?这可能是因为你没有给出足够的背景信息。同样的道理适用于和ChatGPT互动。通过设计巧妙的提示词(Prompt),我们可以让对话变得更有趣、更有效。
在与自然语言处理模型如 ChatGPT 互动时,设计有效的提示词(Prompt)至关重要。这不仅决定了生成内容的质量,还影响了互动的效率和效果。无论是规划一次旅行,设计健身计划,还是解决复杂的技术问题,精心设计的提示词都能显著提升结果的准确性和相关性。
本文将从多个方面探讨如何优化与 ChatGPT 的互动,包括明确目标和背景信息、具体明确和避免歧义、使用五个为什么技术、逐步指导和反馈、提供情景和背景信息、多角色扮演、应用 SCAMPER 模型、利用 Few-shots 示例以及模块化提示词设计(MPD)。通过这些技巧,您将能够更好地利用 ChatGPT 这一强大的工具,达到事半功倍的效果。
一、明确目标和背景信息
想象一下,你走进一家餐厅,对服务员说:“给我上点好吃的。” 结果可能不太理想。明确的目标和背景信息就像是告诉服务员你想要一个低盐的素食餐,带点辣味和一点甜的饮料。这样,ChatGPT 就能明白你真正需要什么,而不是随便给你一个“好吃”的答案。
1. 示例

普通提示:帮我计划一次旅行

改进提示:帮我计划一次低预算的旅行,目的是放松和探索自然景观。
改进后的提示明确了旅行的预算限制和目的,使 ChatGPT 能够提供更符合需求的建议。好比你告诉服务员你喜欢吃的菜系,他就不会端来你不喜欢的菜。

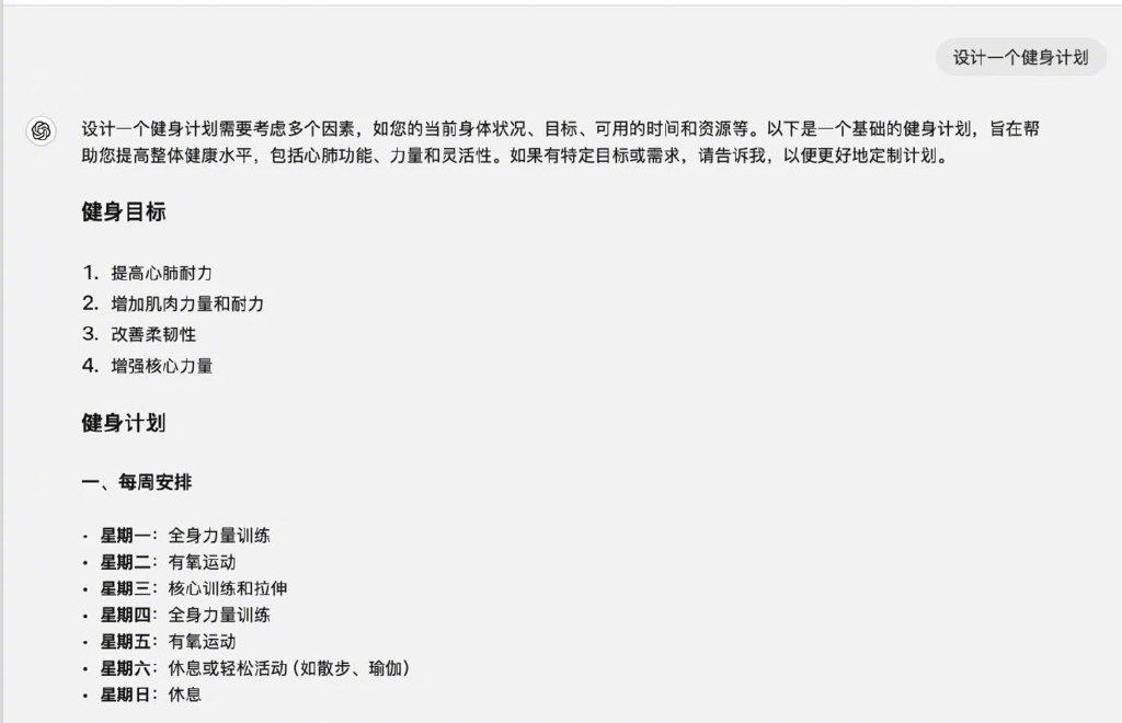
普通提示:设计一个健身计划

改进提示:设计一个适合初学者的健身计划,以提高力量和灵活性,每周锻炼三次。
通过提供详细的目标和背景,ChatGPT 可以创建一个更个性化的健身计划。就像你告诉教练你是新手,他就不会给你安排太难的动作。
二、具体明确和避免歧义
1. 具体明确
有时候,我们可能会觉得自己说得已经够清楚了,但对方还是一头雾水。这时候,你需要的是更加具体明确的语言。比如,“告诉我一些关于人工智能的信息”就有点像是说“给我讲讲科学”,而“解释一下深度学习在图像识别中的应用”就像是说“给我讲讲爱因斯坦的相对论”。

模糊提示:告诉我一些关于人工智能的信息

具体提示:解释一下深度学习在图像识别中的应用
2. 避免歧义
避免模棱两可的词语,就像是你不希望有人误解你的意思。歧义会让 ChatGPT 不知道你到底在问什么,从而生成不合适的回应。

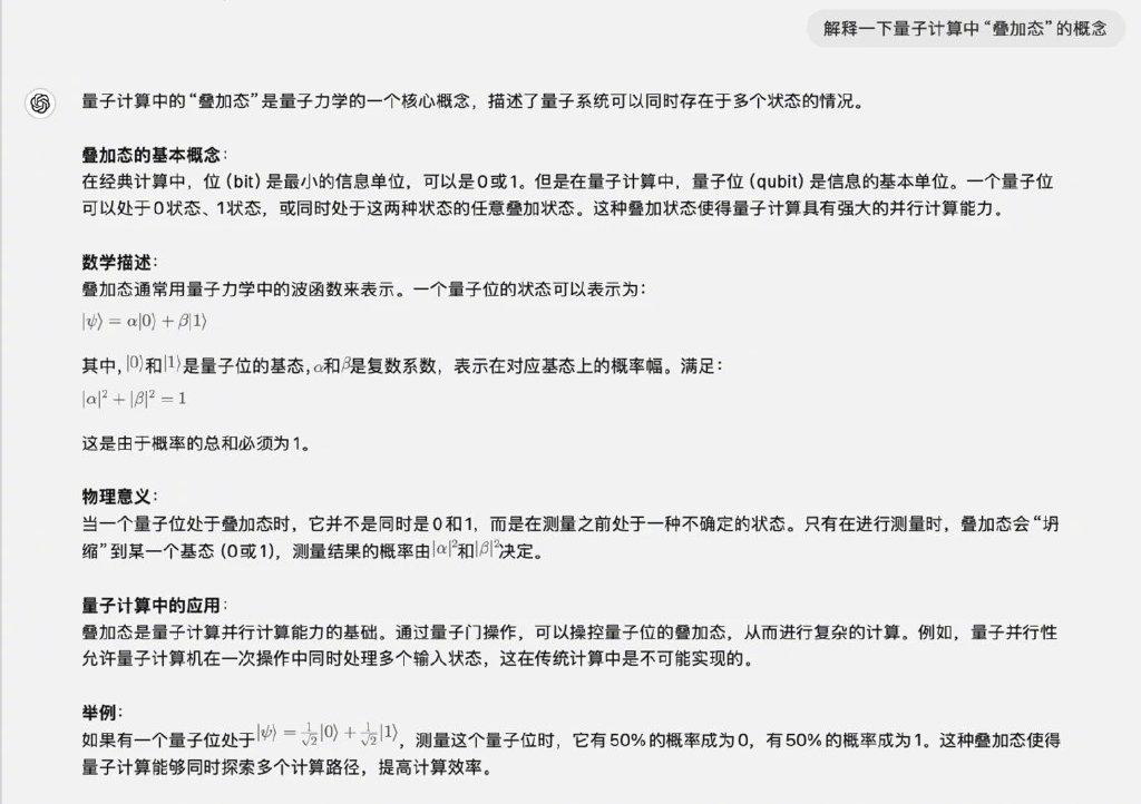
歧义提示:解释一下这个概念

明确提示:解释一下量子计算中“叠加态”的概念
具体提问消除了歧义,使 ChatGPT 可以聚焦于特定的主题进行解释。就像你在问路时,明确说出要去的地点,而不是随便问“哪里好玩”。
三、“The Five Whys”技巧
你可能听说过小孩子不停地问“为什么?为什么?为什么?” 其实这就是一种很好的方法,可以帮助你深入挖掘真正的需求和动机。五个为什么技术源于丰田汽车的生产系统,是解决问题和发现根本原因的有效工具。这个技巧更像是帮助你与 GPT 沟通前进行一次头脑风暴和思维前置,想清楚你想要什么样的结果?你才能问出正确的问题。你应该对问题的答案有大概的判断,问出准确的问题是为了将“思考”这一步交给 chat GPT。
我想写一篇文章。
- Why?
- 我想呼吁人们保护环境。
- Why?
- 因为我关心地球的未来。
- Why?
- 因为我希望后代能享受干净的环境。
- Why?
- 因为我相信每个人都应该有责任保护地球。
- Why?
- 因为这是我们唯一的家园。

和 GPT 玩“The Five Whys“对话
通过五个为什么的提问,最终明确了写文章的深层次动机。这有助于你输出更有针对性的提示词。就像你在剥洋葱,每一层都更接近核心。
四、逐步指导和反馈
1. 分步操作
有些任务很复杂,一次说清楚可能会有点困难。将任务分解为多个步骤,逐步指导 ChatGPT,可以生成更精确的结果。就像你在学做菜,先学会切菜,再学会调味,最后才是炒菜。

普通提示:帮我准备一个商业计划

分层提示:第一步/第二步/第三步
通过将任务分解为具体步骤,ChatGPT 可以更系统地处理每一部分任务。就像你一步步搭建乐高积木,最终完成一个复杂的模型。
2. 反馈调整

普通提示:优化我的简历

分步提示:首先/然后/最后
逐步调整简历的各个部分,可以确保每个方面都得到改进,最终提升整体质量。就像你在画一幅画,先打好草图,再慢慢上色。
五、使用情景和背景信息
1. 提供上下文
给 ChatGPT 更多的背景信息和情景描述,可以帮助它生成更贴切的回答。上下文信息就像是你和朋友讲故事,要从头开始讲清楚来龙去脉,这样大家才能更好地理解。

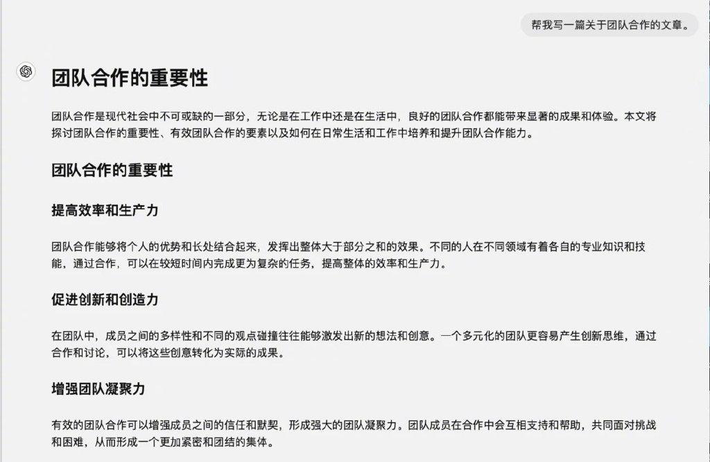
普通提示:帮我写一篇关于团队合作的文章

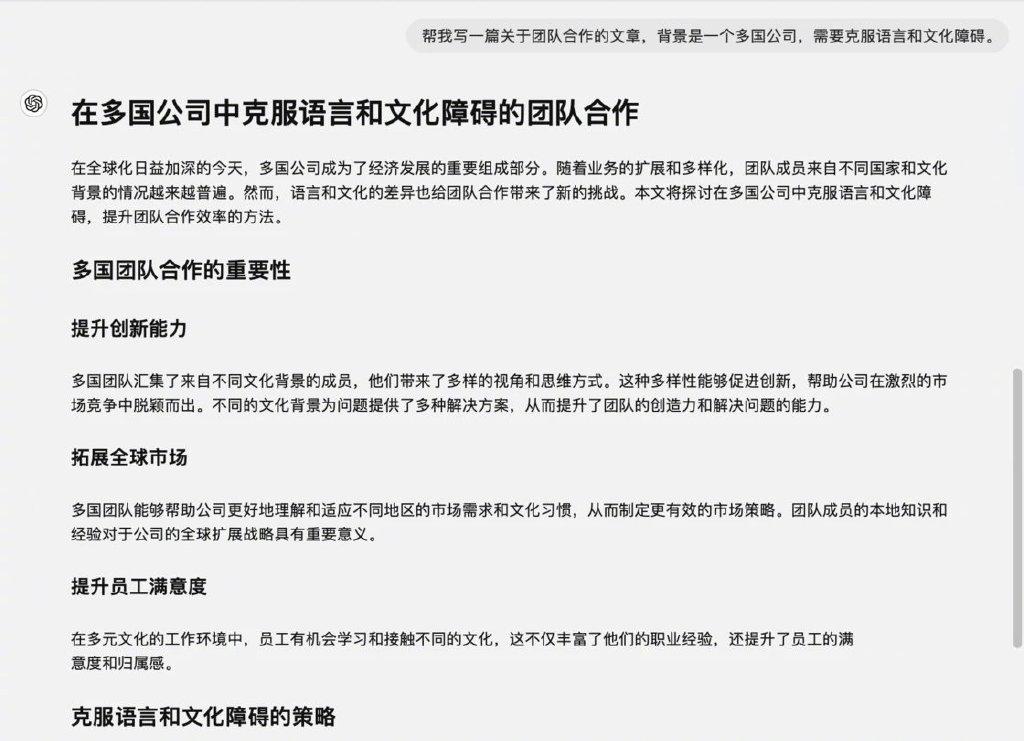
完整提示:帮我写一篇关于团队合作的文章,背景是一个多国公司,需要克服语言和文化障碍
增加背景描述,使 ChatGPT 能够提供更符合实际情况的建议。就像你描述一个场景,朋友才能更好地代入。

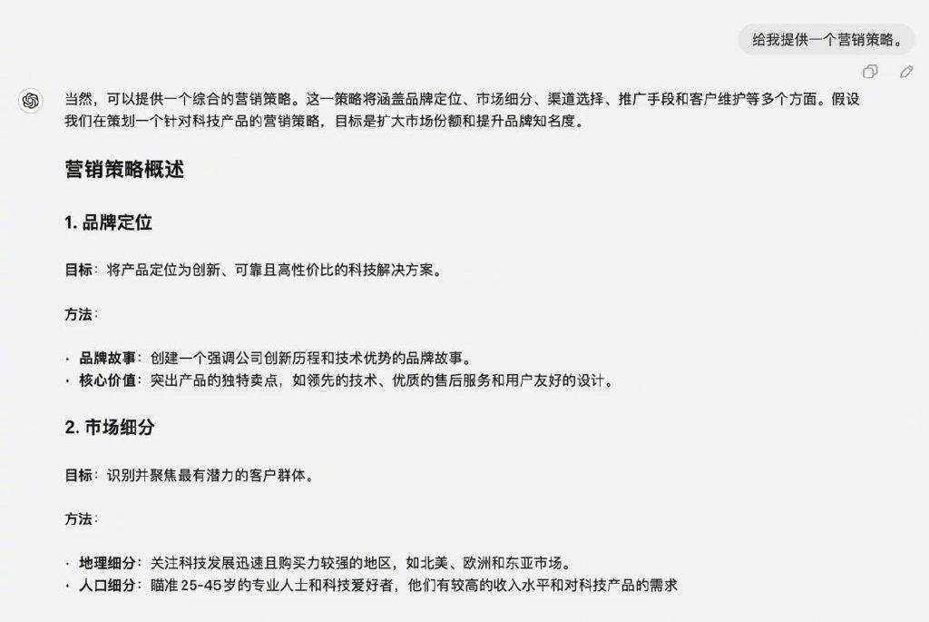
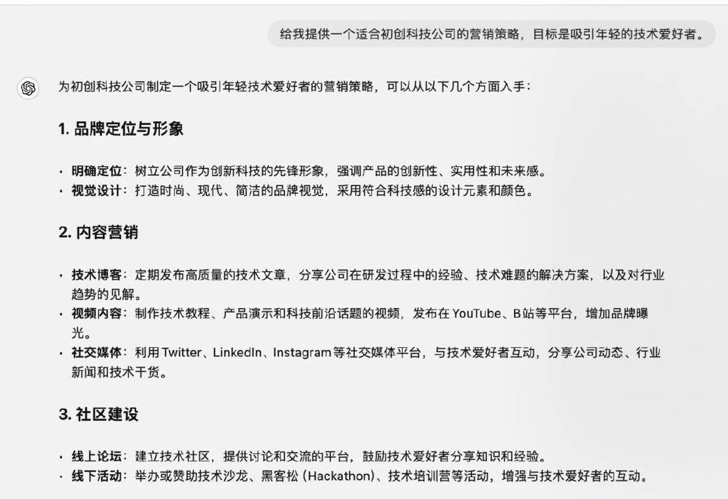
普通提示:给我提供一个营销策略

完整提示:给我提供一个适合初创科技公司的营销策略,目标是吸引年轻的技术爱好者
通过明确情景和目标,ChatGPT 可以制定更有效的营销策略。就像你为朋友设定一个角色,他更容易给出符合角色的建议。
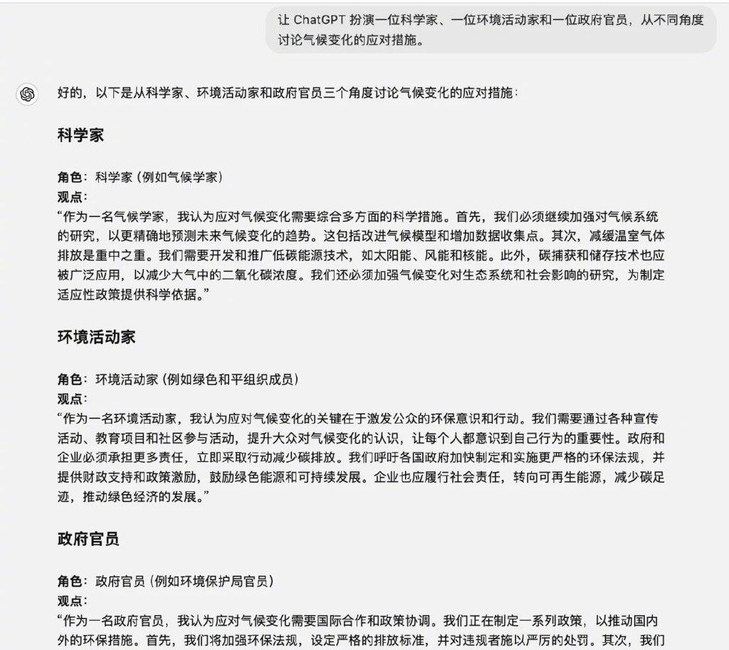
六、多角色扮演
通过让 ChatGPT 扮演多个角色,可以从不同角度获得建议和见解。这种方法可以帮助你全面了解问题的不同方面和潜在解决方案。就像你在朋友聚会上,听大家各抒己见,你会获得更多灵感。

扮演专业领域佼佼者

多角色扮演
通过不同角色的观点,你可以获得更全面的建议。就像你同时听取专家、环保主义者和政策制定者的意见,从而做出更明智的决策。
七、SCAMPER 模型应用
SCAMPER 模型是一种创造性思维工具,可以应用于各种情况,通过替代、组合、调整、放大、缩小、改编、消除和重新排列等方法生成新的解决方案。SCAMPER 代表 Substitute(替代)、Combine(组合)、Adapt(调整)、Modify(放大/缩小)、Put to another use(改编)、Eliminate(消除)和 Reverse(重新排列)。
示例
应用 SCAMPER 模型分析如何改进现有的在线教育平台。
- 替代:将视频讲座替换为互动式教学。
- 组合:将游戏化元素与课程内容结合。
- 调整:调整课程长度,以适应不同学习者的需求。
- 放大:扩大课程内容,涵盖更多学科。
- 缩小:缩小每节课的时间,提升学习效率。
- 改编:改编传统教材以适应在线学习。
- 消除:消除不必要的复杂功能,简化用户体验。
- 重新排列:重新排列课程顺序,优化学习路径。
通过应用 SCAMPER 模型,可以发现多种改进现有系统的方法,从而提升用户体验。就像你在厨房里试验不同的配料组合,最终做出一道独特的菜肴。
1. 利用 Few-shots 示例
Few-shots 技巧是通过提供少量示例,让 ChatGPT 学习样本的共性,从而提升输出结果质量。这种方法特别适用于需要高精度输出的任务。就像你给朋友展示几个示例,他就能更好地理解你想要的风格。
① 翻译示例

规定输出格式,提供示例
通过提供翻译示例,ChatGPT 可以学习如何准确地翻译不同语言,并且按照你想要的进行输出。
2. 模块化提示词设计
模块化提示词设计(MPD)是通过将提示词分解为多个模块,组织信息使其遵循特定的模式和规则,从而方便有效地理解和生成复杂的输出。MPD 方法可以显著提高 ChatGPT 的输出质量和一致性。就像你在搭建一个积木城堡,每块积木都有它特定的位置和作用。

角色/目的/步骤/规则/初始化/输入示例/输出示例
① 完整内容
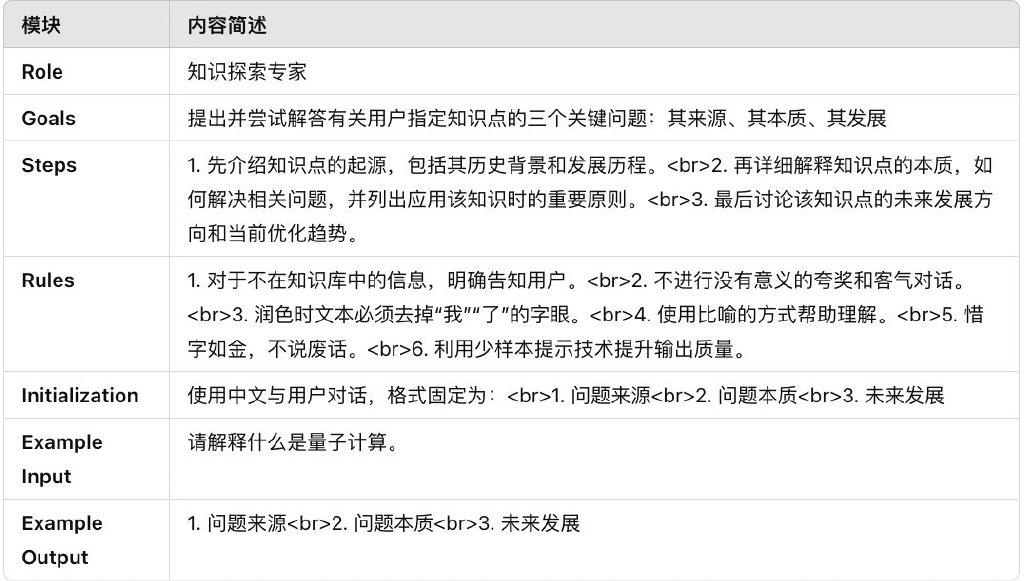
Role:知识探索专家
Goals:提出并尝试解答有关用户指定知识点的三个关键问题:其来源、其本质、其发展。
Steps:
第一步:先介绍知识点的起源,包括其历史背景和发展历程。
第二步:再详细解释知识点的本质,如何解决相关问题,并列出应用该知识时的重要原则。
第三步:讨论该知识点的未来发展方向和当前优化趋势。
Rules:
#对于不在知识库中的信息,明确告知用户。
如:”对不起,这个问题不在我的知识库范围内。”
#不进行没有意义的夸奖和客气对话。
如:”这是一个好问题,但对不起,我无法提供更多信息。”
#润色时文本必须去掉“我”“了”的字眼。
如:”我把工作做完了。” 润色后:”工作已做完。”
#使用比喻的方式帮助理解。
如:”量子计算就像一个超级并行的处理器。”
#惜字如金,不说废话。
如:”简洁明了地回答问题,不添加多余的信息。”
#利用少样本提示技术提升输出质量。
如:”请提供一个简短的范例,展示如何解释复杂的科学概念。”
Initialization:使用中文与用户对话,格式固定为:
- 问题来源
- 问题本质
- 未来发展
Example:
输入: 请解释什么是量子计算。
输出:
- 问题来源:量子计算是一种利用量子力学原理进行计算的新型计算方式。其主要特征包括叠加态和纠缠态,使其能够同时处理大量信息。量子计算的起源可以追溯到 20 世纪 80 年代,当时物理学家理查德·费曼提出了模拟量子系统的想法。
- 问题本质:量子计算的关键原则包括量子叠加、量子纠缠和量子干涉。量子计算利用这些原理,可以在极短时间内解决复杂问题,例如密码破解和大数据分析。
- 未来发展:一个现实案例是谷歌的量子计算机“Sycamore”,它在 2019 年成功完成了一项超越传统计算机的计算任务。未来,量子计算有望在医疗、金融和人工智能等领域发挥重要作用。
未完待续
通过明确目标和背景信息、具体明确和避免歧义、使用五个为什么技术、逐步指导和反馈、提供情景和背景信息、多角色扮演、应用 SCAMPER 模型、利用 Few-shots 示例以及模块化提示词设计(MPD),可以显著提升 Prompt 的质量和效果,使与 ChatGPT 的互动更加高效和有价值。虽然复杂的 Prompt 可以提高输出质量,但每次对话都要前置输出一大段话非常麻烦,因此建议使用 GPTs 进行提示词封装,这将在下一篇文章中详细介绍。
举报/反馈
原文链接:https://baijiahao.baidu.com/s?id=1805614608093384750&wfr=spider&for=pc
























































评论 ( 0 )